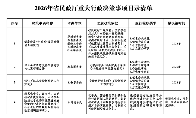
2026年省民政厅重大行政决策事项目录清单
发布日期: 2026-01-21 15:10   来源:厅办公室    浏览次数:    字号:【


依据国务院《重大行政决策程序暂行条例》《江苏省重大行政决策程序实施办法》(省政府令第134号)《江苏省民政厅重大行政决策程序实施细则》(苏民规〔2022〕5号)要求,我厅需结合职责权限和工作实际,每年确定决策事项目录。

江苏省民政厅2026年度重大行政决策事项目录已审议通过,现向社会公布。




扫一扫在手机打开当前页